50 kW/100 kWh Hybridný systém akumulácie energie

50 kW/100 kWh Hybridný systém akumulácie energie

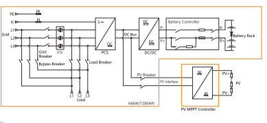
Hybridný systém skladovania energie kombinuje výrobu solárnej energie, skladovanie energie a interakciu so sieťou v jednom integrovanom riešení. Môže pracovať v režime on-grid, ktorý dodáva prebytočnú energiu do rozvodnej siete, aj v režime off-grid, ktorý poskytuje spoľahlivé záložné napájanie počas výpadkov alebo v oblastiach bez stabilného prístupu do siete.
Model:50kW/100kWh; 64kW/128kWh

Odoslať dopyt

Popis produktu

Vlastnosti


1.Vysoká hustota výkonu, vysoká integrácia a kompaktná veľkosť s jednoduchým

inštalácia ;

2. Podporuje fotovoltaický DC prístup a konfiguruje MPPT regulátory,

formovanie DC-Coupled PV-ESS Microgrid;

3. Akumulátor energie je posilnený DC/DC meničom,

stabilizácia napätia DC zbernice systému;

4.4G a Wi-Fi online inteligentné monitorovanie, umožňujúce vzdialené

inšpekcie a obmedzenie manuálnych úloh na mieste;

5. Nasadenie na požiadanie s automatizovanou prevádzkou a off-grid

prepínanie pri vrcholovom reze a vypĺňaní úžľabia, podpora

integrované riadenie systémov BMS, PCS a EMS s viacerými

ochrany;

6. Silná jednofázová nosnosť mimo siete, s maximálnou jednofázovou nosnosťou

fázové zaťaženie 30 kW;

7.Zahŕňa štandardnú záťaž, elektrickú sieť, ističe prístupu FV a

bypass spínače, tvoriace integrovaný systémový rozvod s All-in

Jeden dizajn;

8.Zahŕňa vstavaný STS a systém riadenia energie, s

čas prepínania medzi viacnásobným výkonom menej ako 20 milisekúnd

zdroje;

9.Podporuje paralelnú prevádzku 1+1.






Špecifikácie

Modelky ESTS 50-100kWh-400-A ESTS64-128kWh-400-A
Parametre jednosmernej batérie Typ bunky LFP 280 Ah LFP 314Ah
Kapacita balenia a konfigurácia 14,336 kWh/1P16S 16,077 kWh/1P16S
Kapacita batérie a množstvo balenia 100 kWh/7, voliteľne 115 kWh/8 128 kWh/8, voliteľne 112 kWh/7
Rozsah napätia batérie 314V ~ 403V 359V až 461V
Menovitá rýchlosť nabíjania/vybíjania C a prúdu 0,5 °C, 140 A 0,5C,157A
Index cyklu 8000 cls (0,5P, 25± 2 °C, @ 70 % SOH)
Body monitorovania teploty 56 64
Parametre DC modulu Rozsah bočného napätia nízkeho napätia 150~1000V
Minimálne napätie plný výkon na strane nízkeho napätia 340 V
Menovitý prúd 160A 180A
Menovitý výkon 50 kW 64 kW
Parametre PV na strane DC
(Výstupná strana MPPT)
Maximálny vstupný výkon 100 kW
Maximálny vstupný prúd 160A
Rozsah napätia/napätie systémovej zbernice 650V - 800V
Vstupný prepínač 250A/1000Vdc/2p, čo zodpovedá jednému fotovoltaickému MPPT ovládaču, ktorý je možné pripojiť (250A/1000Vdc/2p, podporuje jeden MPPTvstup)
Pripojené k sieti
Parametre na strane AC
AC menovitý výkon 50 kW 64 kW
AC Maximálny výkon 55 kW 70,4 kW
Menovitý prúd 75A 96A
THDI <3 %
DC komponent <0,5 % lpn
Typ mriežky 3W+N+PE
Rozsah napätia 360VAC ~ 440VAC
Frekvenčný rozsah 45~55Hz/55~65Hz
Účiník -1~1
Ostrovná AC strana
parametre
Menovitý výstupný výkon 50 kW                              64 kW
Maximálny jednofázový výstupný výkon 30 kW
Menovité výstupné napätie 400 V
Menovitá výstupná frekvencia 50/60 Hz
THDu <3 %
Kapacita preťaženia 110 % 10 minút
Grid-Ilanding transfer
konfigurácia rozvádzača
Prepínač údržbového bypassu 125A/400Vac
Spínač záťaže 125A/400Vac
Mriežkový spínač 250A/400Vac
STS 152A/100kW
Čas prepínania <20 ms
Parametre systému Maximálna účinnosť systému ≥ 90 %
Koncept chladenia Inteligentné chladenie vzduchom
Prevádzková teplota -30~55℃-30~55℃ (zníženie nad 40 °C)
Relatívna vlhkosť 0 až 95 % RH, nekondenzuje
Rozmery (D*D*V) 1050×1050×2050 mm
Hmotnosť 1350 kg
IPgrade IP54 IP54 (kompletný stroj)
Hluk <70 dB
Typ sieťového pripojenia 4G/WiFi/TCP/IP4G/WiFi/Ethernet TCP/IP
Protipožiarna ochrana Aerosól
Displej LCD


Hot Tags: Hybridný systém skladovania energie
Odoslať dopyt
Neváhajte a zadajte svoj dopyt vo formulári nižšie. Odpovieme vám do 24 hodín.
X
Súbory cookie používame, aby sme vám poskytli lepší zážitok z prehliadania, analyzovali návštevnosť stránok a prispôsobili obsah. Používaním tejto stránky súhlasíte s naším používaním cookies. Zásady ochrany osobných údajov